Index of /modules/by-module/MooseX/DAVIDNICO/ParsingPerl

Icon  Name                                 Description
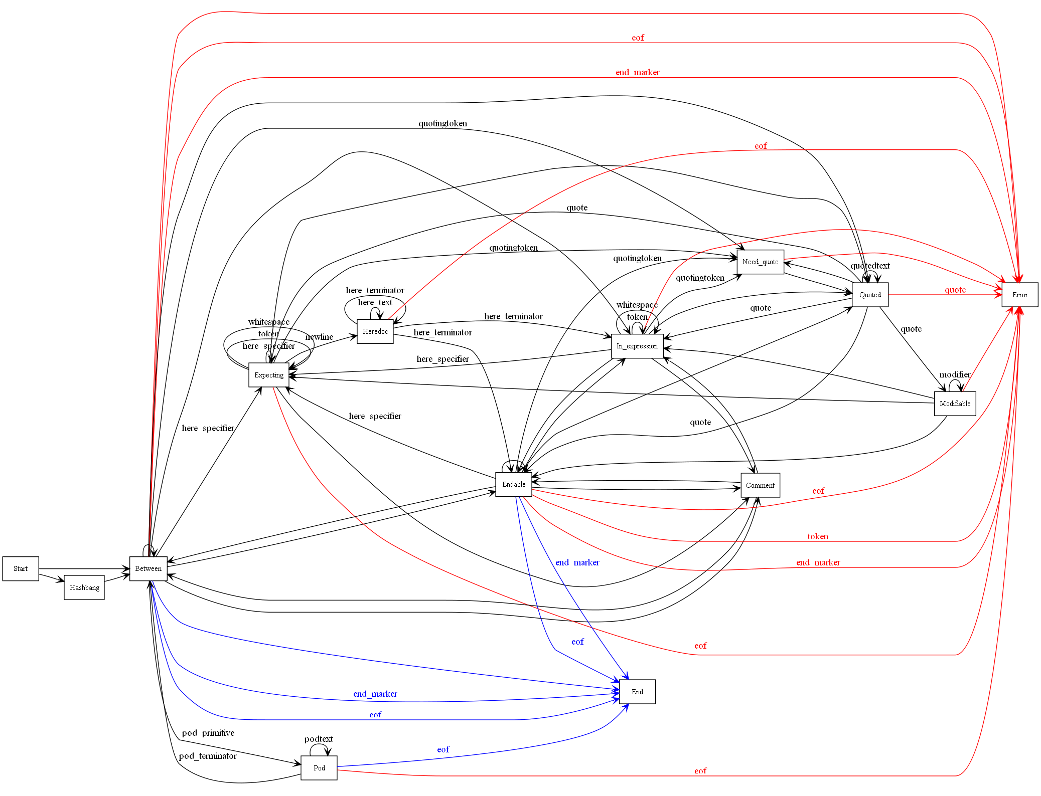
[PARENTDIR] Parent Directory [   ] CHECKSUMS [   ] Macrame-0.13.meta [   ] Macrame-0.13.readme [   ] Macrame-0.13.tar.gz Compressed TAR archive [IMG] PerlState.png [   ] PerlStateMachine.pl Perl support lib
NCSA 2.4b3/CRAY-3 SSS Server at searchcpan.org Port 443